一、申报范围
经市政府批准纳入张江高新区范围的漕河泾园、金桥园、静安园、青浦园、嘉定园、杨浦园、长宁园、徐汇园、虹口园、闵行园、松江园、普陀园、陆家嘴园、奉贤园、金山园、崇明园、宝山园、世博园、黄浦园、自贸保税园。具体四至边界按《关于同意上海张江高新技术产业开发区范围调整的批复》(沪科创办〔2021〕135号)执行。
二、申报主体及条件
申报主体为具有独立民事责任能力的法人主体,具备承担项目的能力,经营状态正常、信用记录良好;注册地在申报范围(以下简称“张江示范区”)内的企业或机构,企业需填写火炬统计企业报表;在项目正式申报后,保持注册地稳定。
三、申报要求
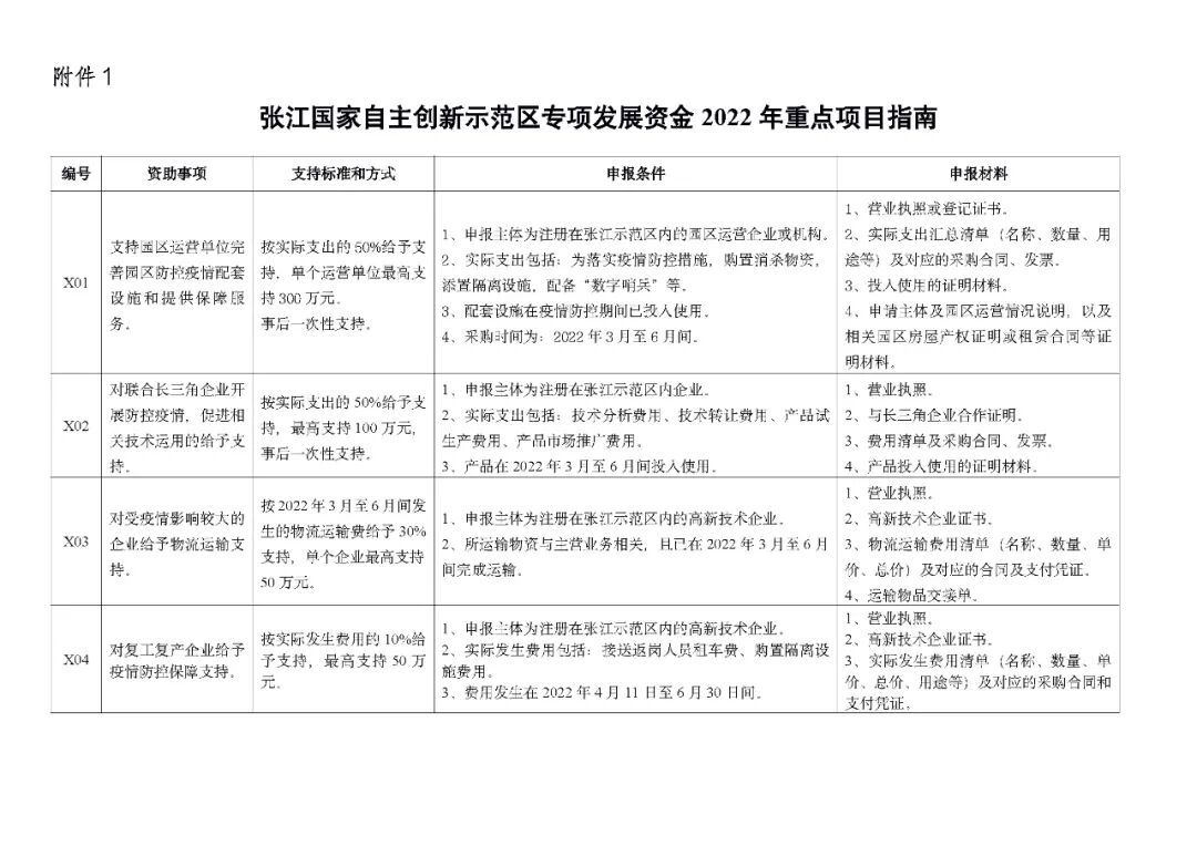
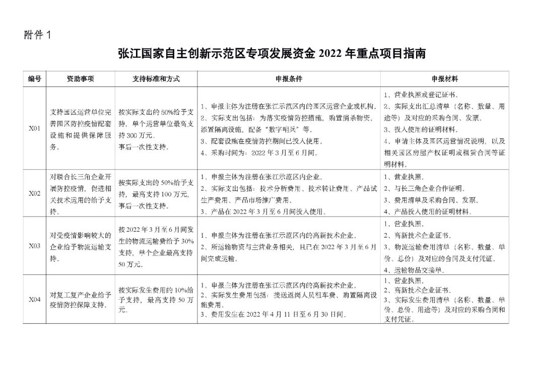
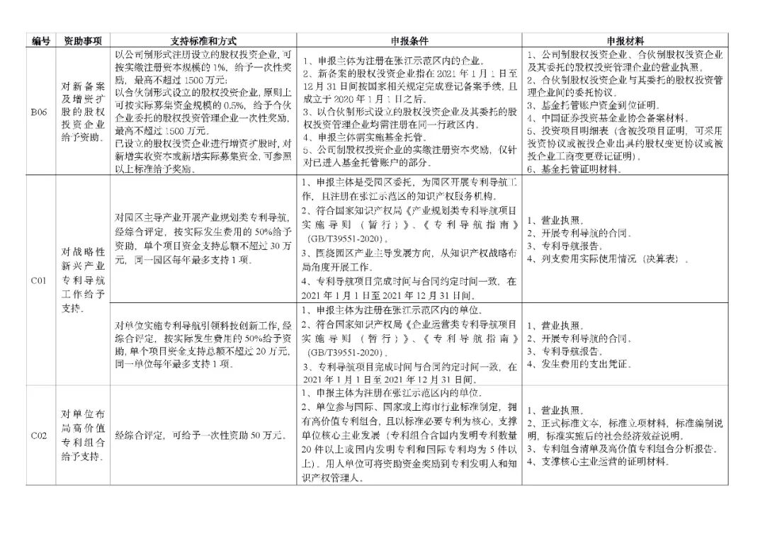
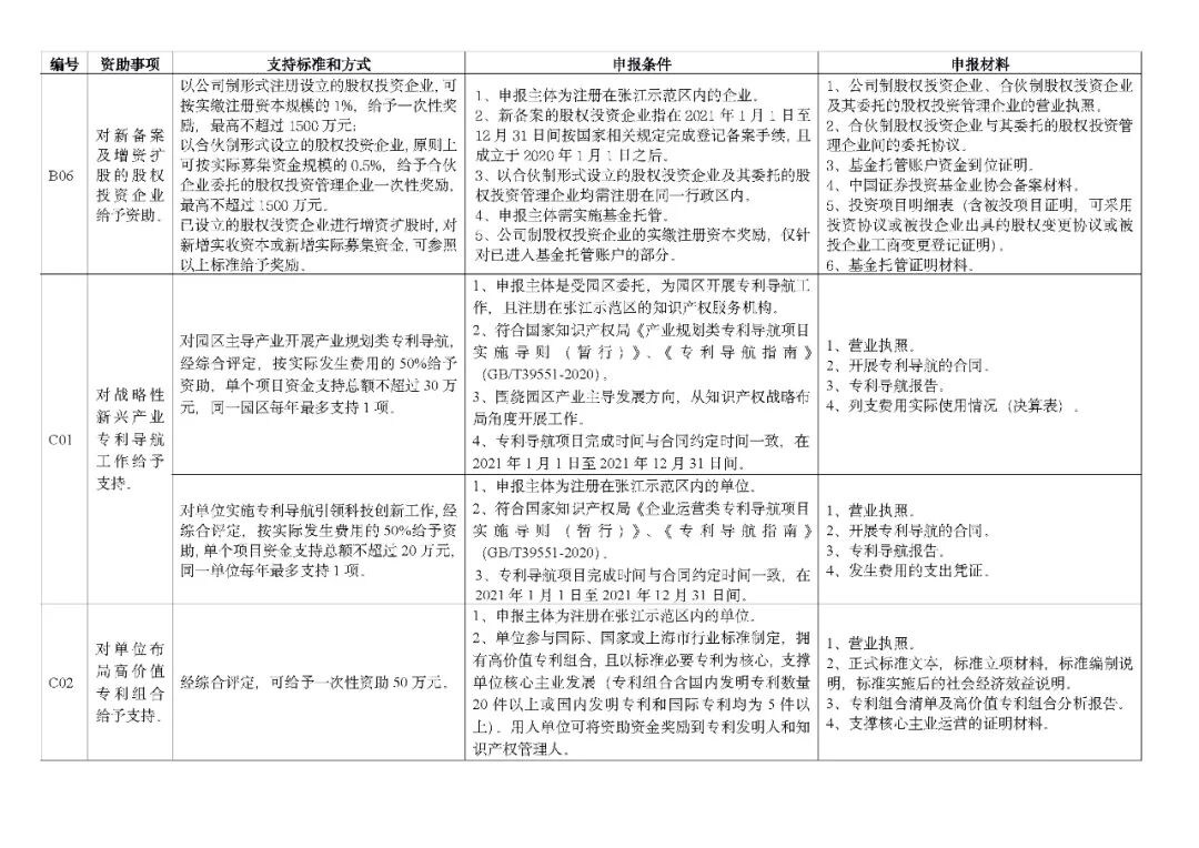
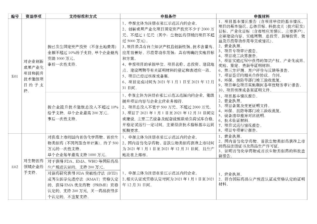
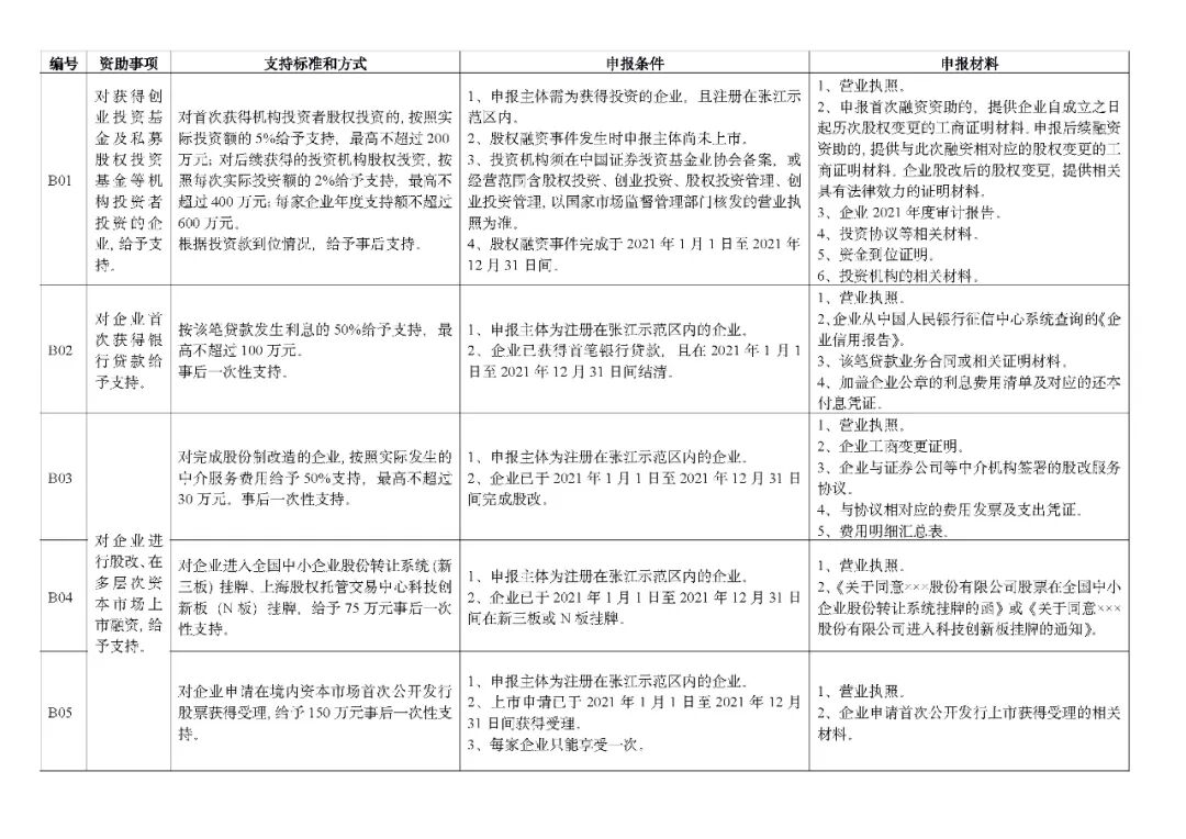
1. 各类申报须符合项目指南(附件1)要求。
2. 项目内容已经获得市级或区级财政资金支持的,不得重复申请支持。
3. 申报材料需齐全、完整,且清晰可辨认。证明文件原则上应为原件扫描件,如需使用复印件的,需加盖申报主体公章后,在信息化系统内上传(第一批申报项目的主体,如因疫情防控原因无法加盖公章的,可由法定代表人签字或盖章)。系统内填报情况应当与提交的证明文件保持一致。
4. 申报主体需对所申报项目材料的真实有效等情况予以承诺。
5. 如申报主体在项目资金拨付前迁出张江示范区,项目不再支持、资金不再拨付。
四、项目申报和初审时间
(一)项目申报
时间为2022年5月30日至7月31日16:30。申报主体请于5月30日10:00起登录上海市财政科技投入信息管理平台(http://czkj.sheic.org.cn/czkjtr/)在线填写申请书并提交证明材料。项目提交时间以系统显示时间为准。临近截止时间系统拥堵,建议尽早提交,过时不予受理。
(二)区级初审
1. 分园管理机构分批次实施2022年重点项目区级初审:一是第一批评审6月10日16:30前提交的项目。初审时间为6月10日至6月17日。6月17日12:00前完成在线填写审核意见,并生成推荐项目书面汇总表。二是第二批评审7月31日16:30前提交的项目。初审时间为7月31日至8月30日。8月30日12:00前完成在线填写审核意见,并生成推荐项目书面汇总表。
2. 分园管理机构实施2021年正式申报重点项目区级初审:在上述时间内,分园管理机构需同时完成2021年正式申报重点项目的初审(参见《关于开展2021年张江国家自主创新示范区专项发展资金重点项目正式申报的通知》(沪科创办〔2021〕129号)),与2022年重点项目一并完成填写在线审核意见和出具推荐项目汇总表工作。
3. 针对疫情需要特别支持的项目和企业,由区政府出具相关证明和承诺函。
五、区级初审和推荐要求
1. 是否符合申报要求。
2. 是否符合园区发展导向。
3. 申报材料是否完整。
4. 是否提供符合要求的项目佐证材料、资格证明等。
5. 择优推荐项目。对符合以下条件之一的单位可优先给予支持:
(1)疫情期间主动为小微企业减免房租的市场主体;
(2)对疫情防控做出突出贡献的科技企业;
(3)园区运营主体切实落实疫情防控措施、成效显著;为企业创建“无疫工厂”、“无疫园区”发挥积极作用;运用数字化手段在惠企服务中发挥突出作用。
6. 各分园所在区财政按不低于1:1安排配套资金。
六、材料报送
分园管理机构应于2022年6月17日和8月30日前分别将第一批、第二批加盖所在区政府公章的区级配套资金承诺函及推荐项目汇总表(在线生成)送交至上海科创办。未按时送交的,相关项目将纳入后续批次予以审核。
七、市级审核
上海科创办对通过区级初审并推荐的项目组织审核评估,并将通过上海市公共信用信息服务平台查询企业信用状况,对申报主体存在重大失信行为的,项目不予审核。
八、其他
1. 申报主体无需通过机构或个人代理申报张江示范区相关政策支持资金项目。如对项目申报有疑问,可向分园管理机构或上海科创办咨询(附件2);通过邮件方式咨询的,请注明申报主体名称。上海科创办将另行编制重点项目指南解读供申报主体了解相关要点和注意事项。
2. 上海科创办从未委托任何机构或个人代理专项资金项目申报事宜,上海科创办将严格按照有关标准和程序受理,不收取任何费用。如有机构或个人假借上海科创办工作人员名义向申报主体收取费用的,请知情者向上海科创办举报(举报邮箱: shkcbjgjw@kcb.sh.gov.cn;邮寄地址:张东路1158号3号楼926室,邮编:201203)。举报截止时间至项目批复下达之日。
请各有关单位按照通知要求,认真组织开展项目申报工作。特此通知。
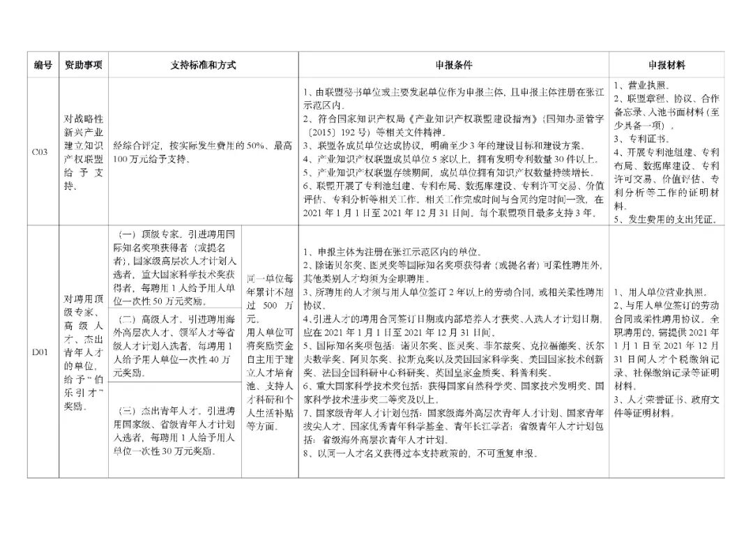
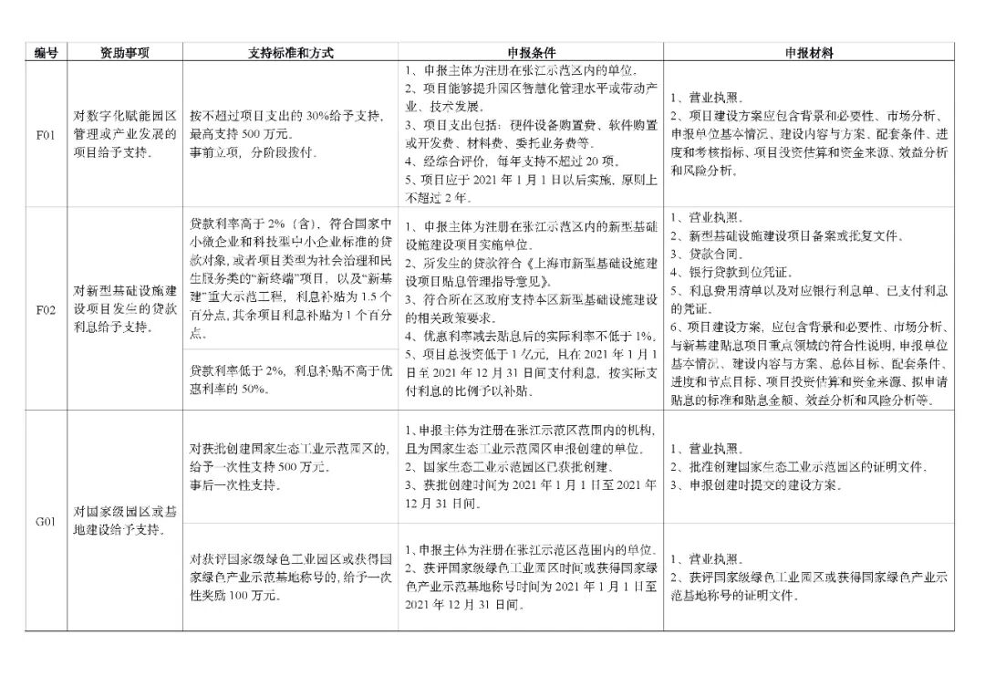
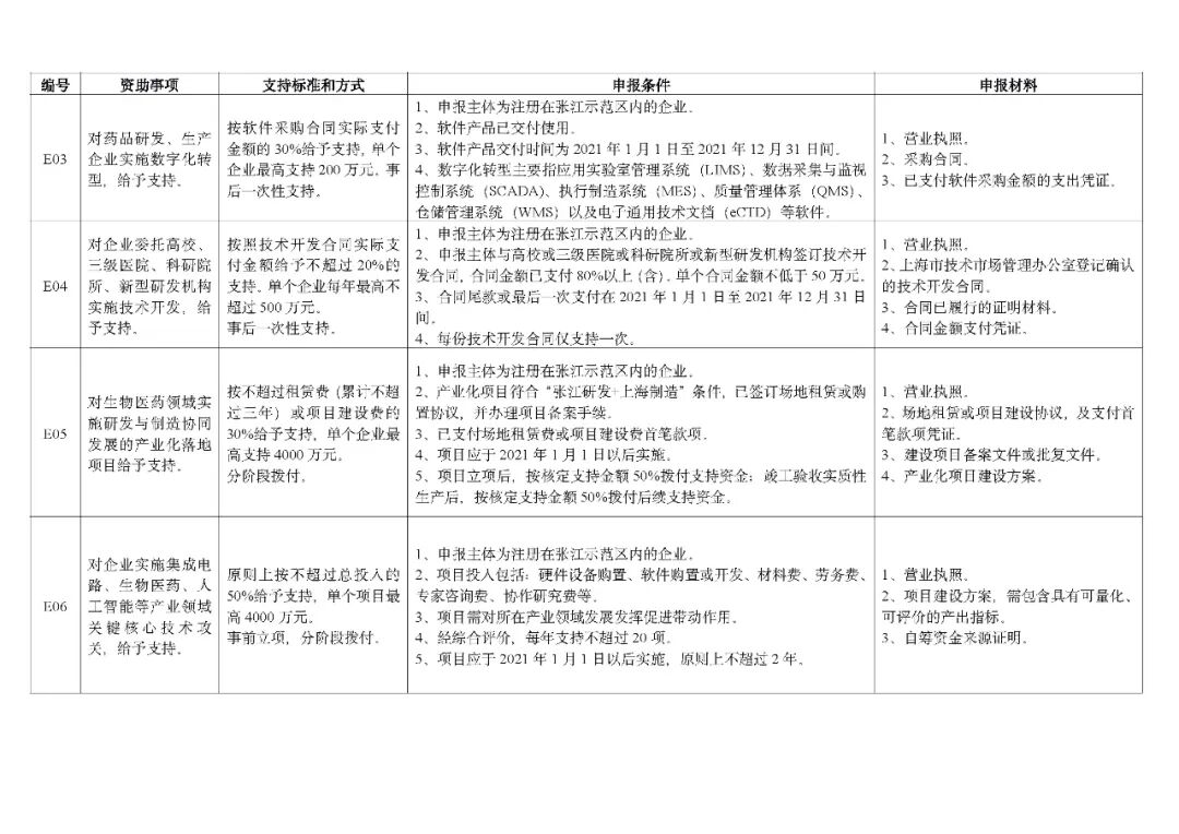
附件:1、张江国家自主创新示范区专项发展资金2022年重点项目指南











|